AG8旗舰厅

集团在2024年度全省住建系统重点工程立异创优劳动竞赛中获多项声誉

宣布时间:2024-12-19审核:政工部 泉源:党群事情部
AG8旗舰厅·(中国)集团 返回列表

       克日,山东省住房和城乡建设厅、中共山东省委省直机关事情委员会、山东省总工会团结宣布《关于宣布2024年度全省住房城乡建设系统重点工程“聚焦新质生产力 服务高质量生长”立异创优劳动竞赛获奖名单的通知》,经单位申报、地市推荐、形式审查、现场审查、集中会评、综合评定等程序,爆发并表扬了一批优胜整体、优胜项目部、优胜小我私家及优异组织小我私家。

AG8旗舰厅·(中国)集团

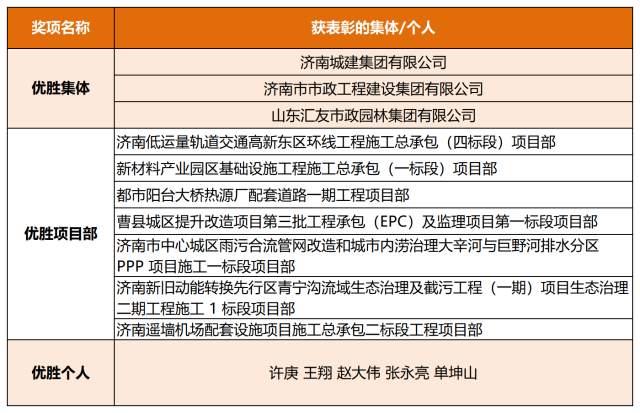
       近年来,集团宽大干部职工充分发挥劳模精神、劳动精神和工匠精神,在“党建引领、手艺立异、清静生产、质量进度、绿色低碳、步队建设、文明施工、科学治理”等方面取得显著效果,涌现出一批业绩领先、立异实践的先进典范小我私家和整体,为推动企业转型升级和行业高质量生长作出了突出孝顺。集团党委委员、总工程师许庚,党委委员、副总司理王翔等5名同志获评“优胜小我私家”;集团及下属子公司市政集团、汇友集团获评“优胜整体”;济南低运量轨道交通高新东区环线工程施工总承包(四标段)项目部等7个项目部获评“优胜项目部”。在竞赛调研济南站观摩会上,AG8旗舰厅集团和市政集团划分被授予“工人先锋队”“青年突击队”声誉旌旗。

AG8旗舰厅·(中国)集团

AG8旗舰厅·(中国)集团


       劳动铸魂,立异赋能。集团始终深入贯彻党的二十大和二十届二中、三中全会精神,认真落实习近平总书记关于起劲培育和生长新质生产力的系列主要指示要求,生长新质生产力,培育新型劳动者,施展好劳模工匠树模引领作用,立异组织开展“AG8旗舰厅鲁班”劳动竞赛,一直在省、市劳动竞赛中屡创佳绩,起劲营造重视先进、学习先进、争领先进的优异气氛,一连点燃职工的立异创效激情,激励宽大职工攻坚克难、立功立业,实现以赛赋能、以赛育才、以赛提质,为集团高质量生长和实现企业百年诞辰入围“中国企业500强”提供坚实人才支持。

AG8旗舰厅·(中国)集团
  联系客服
  400-888-8888
网站地图