集团多项工程荣获BIM手艺大赛奖项
宣布时间:2021-01-14审核:党群事情部 泉源:总工办
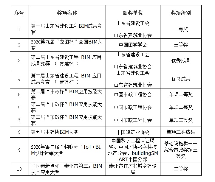
克日,中国市政工程协会举行“天下市政基础设施BIM手艺交流生长大会”,会上对第二届“市政杯”BIM应用手艺大赛举行颁奖。集团参赛项目经由专家评审,最终获得2项二等奖,1项三等奖。
2020年度,集团BIM应用手艺硕果累累,陆续加入了“第五届中建协BIM大赛”“山东省修建业协会第二届BIM应用效果BIM效果竞赛”“龙图杯”(第九届)天下BIM大赛等9项BIM手艺赛事,荣获种种奖项共计10项。
下一步,集团 BIM手艺职员将再接再厉,更多地将BIM手艺服务于现场工程应用,为集团科技生长作出新孝顺。
附:2020年度BIM手艺应用获奖统计

2020年度,集团BIM应用手艺硕果累累,陆续加入了“第五届中建协BIM大赛”“山东省修建业协会第二届BIM应用效果BIM效果竞赛”“龙图杯”(第九届)天下BIM大赛等9项BIM手艺赛事,荣获种种奖项共计10项。
下一步,集团 BIM手艺职员将再接再厉,更多地将BIM手艺服务于现场工程应用,为集团科技生长作出新孝顺。
附:2020年度BIM手艺应用获奖统计

